导航
首页
信息公开指南
复旦大学信息公开实施条例
复旦大学信息公开指南
复旦大学信息公开申请表
复旦大学信息公开依申请公开工作流程
信息公开目录
复旦大学信息公开目录
复旦大学信息公开目录编制说明
高等学校信息公开事项对照清单——复旦大学对...
复旦大学信息公开清单
信息公开年报
2024-2025学年复旦大学信息公开年度报告
2023-2024学年复旦大学信息公开年度报告
2022-2023学年复旦大学信息公开工作年报
2021-2022学年复旦大学信息公开工作年报
2020-2021学年复旦大学信息公开工作年报
2019-2020学年复旦大学信息公开工作年报
2018-2019学年复旦大学信息公开工作年报
2017-2018学年复旦大学信息公开工作年报
2016-2017学年复旦大学信息公开工作年报
2015-2016学年复旦大学信息公开工作年报
2014-2015学年复旦大学信息公开工作年报
2013-2014学年复旦大学信息公开工作年报
2012-2013学年复旦大学信息公开工作年报
2011-2012学年复旦大学信息公开工作年报
2010-2011学年复旦大学信息公开工作年报
信息公开栏目
学校概况
基本情况
领导班子
机构设置
院系专业
校历
各类在校生情况
文化校历
教师和专业技术人员数量
学校章程和各类规章制度
高校依法治校年度报告表
校务委员会章程及组成
学术委员会相关制度、年度报告
学术委员会名单
相关制度
年度报告
学校教职工代表大会相关制度、工作报告
相关制度
工作报告
学校学生代表大会相关制度
信息公开年度报告
规划计划
学校发展规划
“十四五”规划与制定动态信息
学科建设规划
年度工作计划
改革发展情况
校务公开
教学管理
教育教学改革
学科专业设置、当年新增或停招专业名单
本科生占全日制在校生总数的比例
学校开设课程总数、教学计划情况
实践教学学分占总学分比例、选修课学分占总...
主讲本科课程的教授占教授总数的比例、教授...
本校教师数量及结构、知名教授学者情况
本科教学工作评估及本科专业评估情况
本科教学质量报告
艺术教育发展年度报告
学生体质健康测试总体结果
实验室、仪器设备配置、图书藏量与数字资源...
在线开放课程情况
科研管理
学科建设规划
推荐申报、立项、中期检查、结项、年度完成...
科研成果及获奖情况
校内科技成果转化公示
学校科技成果转化工作推进情况
招生考试
本科生招生汇总
咨询及申诉渠道
本市普通高校秋季考试招生章程、招生计划、...
高水平运动队、高水平艺术团、保送生合格考...
“强基计划”招生信息
插班生招生信息
面向农村和脱贫地区专项计划招生信息
研究生招生汇总
研究生招生章程、招生政策和规定、招生专业...
各院(系、所)或学科、专业招收研究生人数
参加研究生复试考生的初试成绩、复试成绩、...
拟录取考生名单
研究生招生咨询及申诉渠道
学位管理
学位授予基本要求
授予硕士、博士学位同等学力人员资格审查和...
新增硕士、博士学位授权学科或专业学位授权...
拟新增学位授权学科或专业学位授权点的申报...
学位授权点建设年度报告
学风建设
学风建设机构
学术规范制度
学术不端行为查处机制
年度学风建设工作报告
学生管理
学籍管理办法
奖勤贷助申请与管理办法
学生奖励处罚办法
学生申诉办法
促进毕业生就业的政策措施和指导服务
毕业生就业质量年度报告
学生住宿管理制度及服务信息
人事师资
教师和其他专业技术人员岗位设置管理和聘用...
学校教职工招聘信息
教师申诉程序与处理途径
高校教师职称评审公示
校内中层干部、重要岗位人员任免情况
校级领导干部因公出国(境)情况
人才工作信息
财务与资产管理
资产管理制度
财务管理制度
教育收费项目、收费依据、收费标准及投诉方...
预决算信息
收支预算总表、收入预算表、支出预算表、财...
收支决算总表、收入决算表、支出决算表、财...
校办企业资产、负债、国有资产保值增值情况
受捐赠财产的使用与管理情况
基建管理
管理规定
年度建设项目与维修工程
招标情况、中标结果
采购招标
采购公告
货物类
工程类
服务类
成交公告
货物类
工程类
服务类
单一来源采购项目审核前公示
国际合作
对外交流项目
国际学生管理制度
国际学生招生简章
国际学生收费项目、收费标准和退学、转学退...
中外合作办学情况
外籍教师管理规定
因公出国出境公示
监督工作
学校监督投诉电话、投诉邮箱、受理机构及地...
后勤保障
学生住宿管理制度及服务信息
学校食品卫生安全管理信息
大学生医保制度及学校相关管理办法
交通安全管理制度
学校生活垃圾分类工作
管理制度
工作动态
节能管理工作情况
公共安全应急预案及相关制度
疫情防控
疫情防控发文、应急预案与相关制度
疫情防控公告
疫情防控专题新闻
其他事项
巡视反馈意见及整改落实情况
校内巡察工作情况
涉及学校的重大事件的调查和处理情况
服务地方发展
服务上海改革发展
复旦智库
上海论坛
非学历教育规章制度
非学历教育通知公告
非学历教育办学单位
非学历教育办事指南
教育培训项目公示
校企合作
依申请公开
依申请公开流程
在线申请
申请表下载
结果反馈
便民服务与网上互动
便民服务
网上咨询
校长信箱(网上信访)
网上公示
校内人事任命
评奖表彰、重大活动
网上征求意见
规章制度
复旦大学章程
学校各类制度
2025年发布
2024年发布
2023年发布
2022年发布
2021年发布
2020年颁布
2019年颁布
2018年颁布
2017年颁布
2016年颁布
2015年颁布
2014年颁布
2013年颁布
2012年颁布
2011年颁布
2010年颁布
2009年颁布
2008年颁布
2007年颁布
2006年颁布
2005年颁布
常用法律法规
网上办事服务大厅
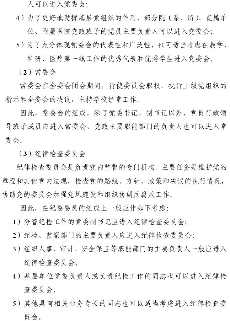
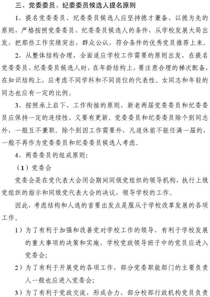
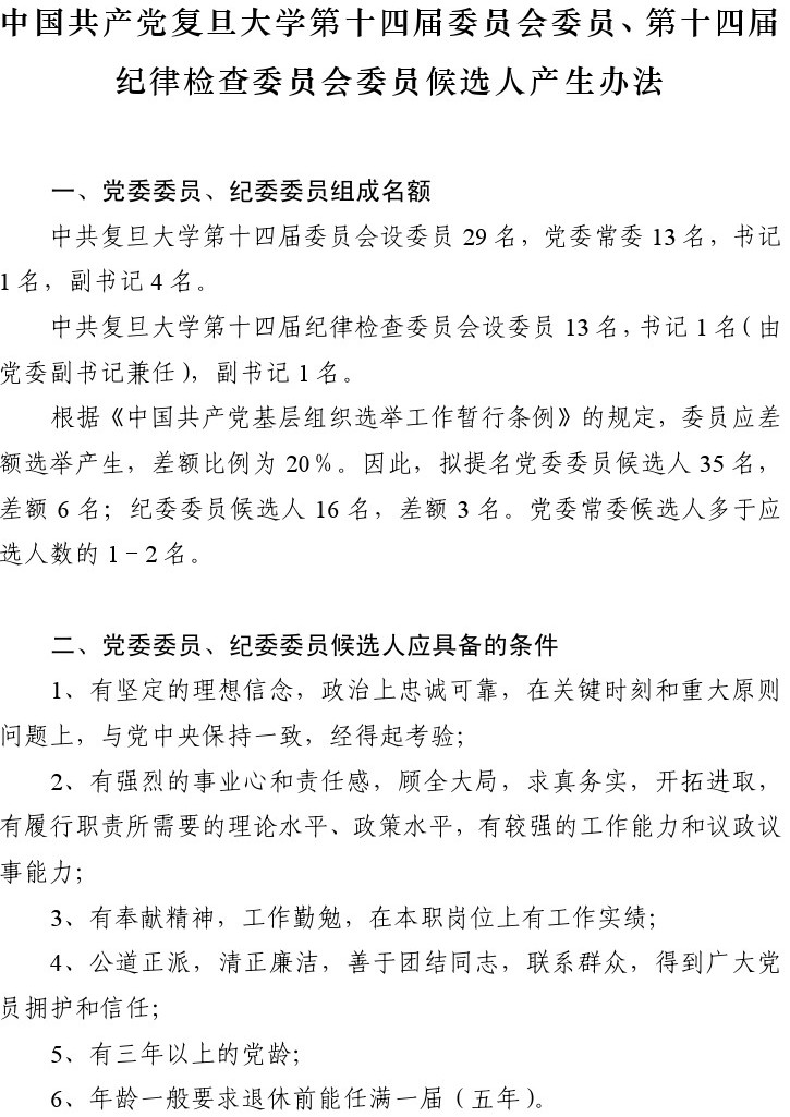
中国共产党复旦大学第十四届委员会委员、第十四届纪律检查委员会委员候选人产生办法
发布时间:2013-04-28 浏览次数:
30